The Background
Smart4Fit is a comprehensive fitness and professional sports solution that was initially designed as a business-to-business (B2B) platform targeting fitness trainers and coaches. However, recognizing the growing number of individuals seeking online training without personal mentorship, Smart4Fit expanded into the business-to-customer (B2C) market.


Project overview
Smart4Fit Online Training aimed to create a win-win proposition by connecting trainees with suitable trainers, providing valuable opportunities for both parties involved. The objective was to bridge the gap between trainees seeking guidance and trainers looking to expand their client base. The vision was to create a comprehensive ecosystem where trainers could grow their businesses, and trainees could access personalized and effective training experiences.
Fitness instructors' problems

Struggle to expand their client base and reach new leads effectively.
Need a centralized platform to assign and track multiple training programs for clients.
Desire easy access to their clients' training schedules and activity history.
Lack an efficient system to monitor clients' progress and training routine
Lack a comprehensive video library for clients.
Require seamless communication and messaging capabilities.
Trainees' problems

Seek a trainer who aligns with their goals and preferences and provides personalized training plans.
Desire the convenience and flexibility of remote training.
Wish to have access to a comprehensive video library with detailed exercise demonstrations and instructional guides.
Desire the ability to record their workout sessions and share recordings with their trainer.
Design Process

Emphatize
User research
Surveys&Interview

Define
User Persona
Empathy mapping

Ideate
User&Task Flows
Information
Architecture

Design
Styleguides
Design Principles
Wireframing
Mockups
Prototyping

Test
Conclusions
User and Customer Research
The development of Smart4Fit Online Training involved a comprehensive research phase, interviews, surveys, and the specialized usability test to gain a deep understanding of the target customers and users. I had a solid foundation and platform to conduct research as we had an initial version of the app available for usability testing. This beta version allowed me to gather valuable insights into user interactions, usage patterns, pain points and challenges. Throughout the research process, we embraced an iterative approach, forming partnerships that provided invaluable assistance in understanding our users better. Both trainers and trainees.
The research methodology consisted of the following key components:
Post-Testing
Interviews
Usability Testing
Analysis
Beta-Testing
Phase
Strategic
Partnerships
In-person
Interviews&Meetings
Large-Scale
Surveys
Large-Scale Surveys
A survey was conducted, targeting fitness stakeholders including trainers, trainees, and fitness enthusiasts. Over 200 individuals actively participated in the survey, providing valuable insights into their preferences, needs, and expectations regarding online training.


In-Person Interviews and
Meetings
To facilitate more in-depth discussions and gather feedback, numerous in-person interviews and one-on-one meetings were organized during a fitness fair. This approach allowed for direct engagement with a diverse group of fitness subjects, providing further insights into their experiences and requirements.
Strategic partnerships
Collaborative partnerships were formed with fitness professionals and trainers who possessed expertise in online training. These partnerships enabled access to valuable insights and specific knowledge in the field. Leveraging this expertise, the development team utilized existing technology for online mentorship to create a beta version of the Smart4Fit Online Training app.


Beta Testing Phase
The Beta version of Smart4Fit Online was initially designed with simplicity in mind, focusing on essential functionalities. Trainers had the ability to record videos and easily upload them onto the platform. Basic chat functionality was also available, allowing trainers and trainees to communicate effectively. Trainees were able to connect their devices to track their performance during workouts. The Beta version provided us with an opportunity to gather user feedback and assess the core functionalities of the platform before expanding and refining its capabilities.
Usability Testing Analysis
Over the course of a three-week period, more than 200 fitness trainees actively participated in the usability test. Their engagement with the app provided crucial data on user behavior, preferences, and overall app engagement. This data served as a foundation for refining and enhancing the user experience.


Post-Testing Interview
Following the testing phase, further interviews were conducted with trainers and their clients, gathering feedback and insights to further refine the understanding of user requirements and expectations. Based on the findings from these interviews and the insights gained throughout the whole research process, including previous research phases, I was able to create a comprehensive customer/user journey maps that accurately represents the needs, goals, and pain points of our target audience.
Customer Journey Map


Research Insights and Outcomes
The culmination of the research process generated valuable insights and outcomes, including:
During the beta testing phase, I utilized a Usability Journey Map to gain insights into user behavior(both trainer and trainee), pain points, and needs.
Identification of key features essential for the Smart4Fit Online Training module
Creation of four user personas, comprising two personas for fitness trainers and two for fitness trainees.
Exploration of how the Smart4Fit data system could be leveraged to provide significant value for customers and users, enhancing their overall experience and enabling data-driven decision-making.
The research insights and outcomes formed the foundation for the subsequent development of the Smart4Fit Online Training solution.
Key Features

Library with reusable training content

Activity and Performance Monitoring

Programs and schedulings

Seamless Workout Execution

Performance analysis
and reporting

Gamifications and
Challenges
User Personas

Personal mentor
Novi Sad
31 years
Monika
Personal mentor
A professional fitness mentor with several years of experience. She stays up-to-date with modern trends in the fitness industry and values the opportunity to provide further guidance to her clients, including nutrition advice, supplement recommendations, and mentorship.
personalization
reports
nutrition
progress
Organized
Analytical Approach
Social
Goals&Needs
Provide holistic training plans covering nutrition, supplements, and mentorship.
Tailor training plans to meet the unique needs and objectives of clients.
Foster productive discussions with clients, accurately gauging their progress and feedback.
Maintain a balance between client volume and quality of service.
Prefers concise insights over interpreting large amounts of data.
Maintain a balance between client volume and quality of service.
Requires efficient communication channels for comprehensive client feedback.
Petar
A self-disciplined tech lead and manager in an IT company. He values convenience and being well-prepared in his training. With a passion for fitness and an open-minded personality, he actively seeks ways to enhance his performance and well-being.
self-discipline
tech-sevy
dedicated
proactive
Constinency
Fitness knowledge
Social
Goals&Needs
Flexible workout options that accommodate his schedule, whether he's at home or on a business trip.
Access to the latest advancements and insights to continuously enhance his performance.
Discover new tools and technologies that can optimize his lifestyle and well-being.
Discover new tools and technologies that can optimize his lifestyle and well-being.
Discover new tools and technologies that can optimize his lifestyle and well-being.
Prefers being well-prepared and familiar with training plans to avoid re-watching exercises and tasks.
David
Fitness trainer
Experienced and charismatic fitness trainer who is adapting to the industry's shift towards online training. He is motivated to help clients achieve their fitness goals through engaging workouts and is eager to leverage digital platforms and technology to expand his business and reach a wider audience.
motivational
energy
engagement
dynamic
Organized
Analytical Approach
Social
Goals&Needs
To bring his high-energy and enthusiastic approach to motivate and inspire his clients in their fitness journey.
To build community among clients, creating connections, support, and a shared sense of accomplishment.
Scale the business and expand the client base while maintaining an effective training style.
Comprehensive reports on client activity and consistency.
Prefers concise insights over interpreting large amounts of data.
Maintain a balance between client volume and quality of service.
Requires efficient communication channels for comprehensive client feedback.
Mia
Fitness enthusiast
29-year-old marketing professional who aspires to be a key account manager. She enjoys Italian food and fitness, although she sometimes struggles with consistency in her training. While she considers fitness trackers and smartwatches to be non-essential items, she would like to win one in a giveaway.
sociable
active
versalite
artistic
Constinency
Fitness knowledge
Social
Goals&Needs
Access a variety of workouts for diverse and engaging routines.
Community to connect with others, share progress, and take part in challenges.
Fitness tracking features to monitor progress, set goals, and celebrate milestones.
Guidance and support to address self-discipline challenges and maintain consistency.
Pain points&Frustrations
Prefers being well-prepared and familiar with training plans to avoid re-watching exercises and tasks.
Prefers the privacy and convenience of online training over traditional gym settings.
Limited budget for expensive smartwatches or fitness trackers.

“Embrace the journey, even with its ups and downs, and find strength in every step.”
28 years
Marketing specialist
Jagodina
Empathy Maps
Feels
Motivated by learning from renowned trainers, passionate about helping clients achieve their goals.
Excited to explore new fitness methodologies.
Thinks
I need to stay updated on the evolving fitness industry and research new training techniques.
I wonder how I can incorporate nutrition and supplements into my clients' fitness plans
Say
I want to provide comprehensive guidance and mentorship to my clients.
I'm interested in the latest fitness trends and methodologies.
Do
Researches and follows global fitness trends, provides personalized advice and nutrition tips, offers guidance on supplements and holistic fitness.
Seeks opportunities to learn and stay up-to-date with industry advancements

Influences
worldwide fitness trainers
fitness industry publications
online fitness communities
nutrition experts
Feels
Open-minded, willing to invest in fitness trackers and enhancements, curious about new fitness innovations.
A strong drive for progress and constantly seeks ways to optimize his lifestyle for better performance and well-being.
Thinks
I need to be well-prepared and informed about my training plan and exercises.
I wonder how new technologies can help me optimize my workouts.
Say
I want to enhance my performance and well-being.
I'm interested in the latest fitness technologies and gadgets.
Do
Values being well-prepared
Invests in fitness trackers and lifestyle enhancements, actively explores new fitness technologies.
Incorporates podcasts or audio content for entertainment and education during cardio workouts.

Influences
technology
wellness
success stories
lifestyle-enhancement
Feels
Charismatic, energetic, driven to inspire others.
Ambitious to expand his business and make a positive impact.
Thinks
I need to transition to online training to reach a wider audience and grow my business.
I wonder how I can create a sense of community and support among my clients.
David values motivating and inspiring his clients to stay committed to their fitness goals.
Say
I wonder how I can create a sense of community and support among my clients.
I'm interested in expanding my business through online training.
I believe in the power of dynamic, functional workouts that challenge both the body and mind.
Do
Fosters community and connections among clients, offers incentives and rewards. Organizes exciting campaigns and giveaways, including low-budget smart bands and fitness-related gifts, to motivate and create friendly competition
Embraces online training for business expansion, explores strategies to engage and motivate clients effectively.

Influences
high-energy workout
motivational fitness quotes
fitness community events
client success stories
Feels
Determined to overcome inconsistency, motivated by milestones and celebrations.
Frustrated when lacking clear feedback or progress tracking
Thinks
I want to find ways to stay motivated and committed to my fitness goals.
I wonder if there are cost-effective fitness solutions that align with my budget.
Say
I want to maintain consistency in my fitness journey.
I wonder how I can measure and visualize my progress over time.
Do
Celebrates milestones and achievements along her fitness journey, finding joy in each step of progress and using them as motivation to continue pushing herself.
Seeks out opportunities to participate in fitness challenges or events to keep herself motivated and accountable.

Influences
online fitness communities
online fitness challenges
social media trends
health and wellness influencers
Card Sorting
User Flow - Dashboard Web App for trainers

Task Flow - Traineer
Create new workout

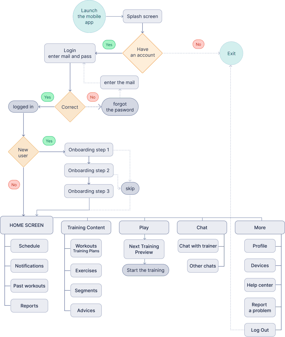
User Flow - Trainees’ mobile app

Task Flow - Trainee
Start and Complete the Workout

DESIGN
In this section of the case study, I present the design phase of Smart4Fit Online Training, focusing on the Web Admin Dashboard (trainer) and Trainee Mobile App. Through mockups, i present two critical task flows: workout creation for trainers and workout execution for trainees. These mockups are guided by key design principles, which serve as the foundation for crafting an exceptional user experience.


Design Principles
Some of the design principles:
Use the Right Panel for creating and modifying content in the web dashboard.
Utilize bottom sheets for mobile interactions
Follow an 18-column layout grid for the web dashboard and a 6-column grid for mobile.
Minimize the use of pop modals whenever possible
Utilize split menu buttons providing many options for users
Implement accordion elements for improved navigation and content organization in the mobile app.
Opt for chips, pills, and smart defaults over large dropdown menus.
Enable the creation of segments, groups, phases, or exercises in one user flow
Embrace lined icons as a design element
Emphasize the importance of empty states to guide users and provide meaningful interactions even when data is not available.
StyleGuide
Typography
Web dashboard
TT Hoves
TT Hoves
TT Hoves
TT Hoves
Mobile app
SF Pro
SF Pro
SF Pro
SF Pro
Colors
Monochrome
Primary
Secondary
Third
Shadows
Overlays and gradients
Oh, this is how I look when you scroll over me.
At least yuo know...

Ok, you can read me even...
Layout
18 columns grid
Wireframes

Web dashboard app for trainer customer




Mobile app for trainee client
The workout execution

Mockups
Web Dashboard





Mobile App































Conclusions
Through rigorous testing and data analysis, the concept of Mental Toughness emerged as a natural progression in the evolution of Smart4Fit Online Training. By leveraging user interactions and activity data, we gained valuable insights that led us to the realization that the next phase of development should focus on integrating a reporting service that incorporates the principles of Mental Toughness. This strategic decision will enable us to provide users with comprehensive reports, empowering them to assess their progress, identify areas for improvement, and cultivate mental resilience. By embracing this concept and creating a dedicated platform for Mental Toughness, Smart4Fit continues to evolve and deliver a transformative fitness experience that goes beyond physical training, fostering personal growth and empowering users to unleash their full potential.






